Slinex SL-10IPTHD (VZ) Silver-Black Цветной видеодомофон
304 мм х 190 мм х 24 мм
" />
Экран 10,1" color TFT LCD 16:9
SD карта, до 256 Гб
304 мм х 190 мм х 24 мм
- Банковские карты
- Наличными при получении
- Банковский перевод для юр.лиц
- QR-код
Видеодомофон Slinex SL-10IPT (silver + white)
Ключевые возможности нового видеодомофона Slinex SL-10IPTHD:
• Подключение IP и аналоговых видеокамер до 2 Мп;
• Использование вызывных панелей с 2-мегапиксельными камерами;
• Подключение аппаратных датчиков движения для максимальной защиты;
• Выбор отдельной мелодии звонка для каждой подключенной панели.
Большой сенсорный цветной Экран, алюминиевый корпус, наличие встроенного Wi-Fi, возможность передачи видеоизображения и вызова на мобильный телефон, поддержка SD карт объемом до 256 ГБ. Где бы вы ни находились, вы всегда сможете просмотреть изображение с вызывных панелей или подключенных камер через свой мобильный телефон, подключенный к сети Интернет. Более того, с его помощью вы сможете общаться с посетителем, позвонившим через вызывную панель, и, при необходимости, даже открыть замок.
Характеристики:
- Экран 10” сенсорный TFT экран 16:9
- Размеры 304×190×24 мм
Уникальные функции:
- Получение входящего вызова от вызывных панелей на смартфон или планшет
- Встроенный Wi-Fi
- Подключение к сети Ethernet
- Удаленный просмотр панелей и камер
- Квадратор
- Программная детекция движения
- Поддержка AHD панелей и камер (до 1 МП)
Дополнительные функции:
- 16 полифонических мелодий вызова
- Режим «Не беспокоить»
- Разрешение экрана 1024×600
- Кол-во вызывных панелей 2
- Кол-во дополнительных видеокамер 2
- Функция памяти: Видео на SD карту объемом до 256ГБ
- Разрешение 1024×600
- Потребление питания до 12 Вт
- Питание ~100-240 В или +13,5 В
Интерком:
- SL-10M, SL-07M, SQ-07MT, SM-07M, SQ-04M, SM-04M, MS-04, в интеркоме до 4-х мониторов. Монитор SL-10IPT может быть только основными при соединении в интеркоме
Тип установки:
- Настенная накладная
Цветовое решение:
- Серебро + черный
Любой видеодомофон Slinex подключается к многоквартирной подъездной домофонной системе. Звонки принимаются на мониторе или смартфоне. Также на расстоянииможно открыть дверь подъезда.
Подключение к сети Интернет
С помощью видеодомофона Slinex sl-10ipthd можно осуществлять круглосуточный контроль за своим жилищем или офисом из любой точки планеты. Для этого необходимо удаленное подключение со смартфона или компьютера. За происходящим можно наблюдать в реальном времени, а также смотреть записанное видео, помещенное в архив, который располагается на карте памяти SD объемом до 256 Гб.В устройстве присутствует и функция переадресации звонка посетителя в домофон на мобильное устройство. К сети Интернет происходит подключение видеодомофона через wifi или с использованием кабеля Ethernet. Для управления и контроля за ситуацией, необходимое приложение устанавливается на смартфон и добавляется модель домофона.
Как происходит видеозапись
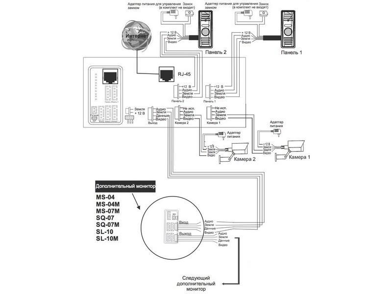
Wifi видеодомофон характеризуется наличием встроенного видеорегистратора. Запись происходящего с видеокамер начинается сразу же после детекции движения, а после звонка в дверь – с вызывных панелей. Дополнительно к оборудованию можно подключить 2 дополнительные видеокамеры и 2 вызывные панели. Также в наличии встроенный квадратор, позволяющий отображать на экране все видеокамеры одновременно. Можно в одной системе подключить сразу 4 монитора.
Поддержка стандарта видеосигнала AHD
Данная функция позволяет получить видео лучшего разрешения, чем при аналоговом сигнале. Она присутствует в меню, и использовать ее можно отдельно для камер и вызывных панелей, использующих такой же стандарт. В таком случае картинка получится более качественной и будет отличаться большей детализацией.
| Цветность | Цветной |
| Цветность | Цветной |
| Матрица | TFT |
| Матрица | TFT |
| Разрешение дисплея | 1024 x 600 |
| Видеодомофоны | |
| Размеры: Ш х В х Г | 334 х 210 х 25 мм |
| Карта SD | Да |
| Разрешение дисплея | 1024 x 600 |
| Разрешение записи | 720 x 576 |
| Устройство | |
| Потребление | До 12 Вт |
| Видеодомофоны | |
| Интерком | SL-10M, SL-07M, SQ-07MT, SM-07M, SM-04M, MS-04, в интеркоме до 4-х мониторов. Монитор SL-10IP может быть только основными при соединении в интеркоме |
| Тип установки | Настенная накладная |
| Карта SD | Да |
| Производитель (c) | SLINEX (СЛАЙНЕКС) |
| Производитель-1 | |
| Разрешение записи | 720 x 576 |
| Цвет корпуса | Белый + серебро |
| Цвет корпуса | Чёрный |
| Производитель-1 | |
| Диагональ экрана | 10 дюймов |
| Диагональ экрана | 10 дюймов |
| Тип подъездного домофона | XL - цифровой |
| Тип подъездного домофона | VZ - координатный |
| Кол-во подключаемых панелей. | 1 вызывная панель |
| Кол-во подключаемых панелей. | 1 вызывная панель |
| Питание | 220В встроенный БП |
| Питание | 220В встроенный БП |
| Потребление | До 12 Вт |
| Наличие трубки | Без трубки |
| Переадресация вызовов на телефон | С переадресацией вызова на телефон |
| WIFI подключение | С подключением к WIFI |
| Кол-во подключаемых доп камер | 2 камеры |
| Кол-во подключаемых доп камер | 2 камеры |
| Монитор видеодомофона | |
| Монитор видеодомофона | |
| Интерком | SL-10M, SL-07M, SQ-07MT, SM-07M, SM-04M, MS-04, в интеркоме до 4-х мониторов. Монитор SL-10IP может быть только основными при соединении в интеркоме |
| ПО для смартфона | Slinex Smart Call |
| Видеорегистраторы | |
| Тип установки | Настенная накладная |
Если вы решили купить Slinex SL-10IPTHD (VZ) Silver-Black Цветной видеодомофон то вы можете сделать заказ в нашем интернет магазине по выгодной для вас цене. Так же вы можете ознакомиться с характеристиками, сделать расчет и скачать инструкцию на оборудование.
Если вы нашли этот же товар ДЕШЕВЛЕ или хотите купить его для перепродажи то вы можете написать нам или позвонить и мы всегда предложим вам самую выгодную цену.
Заказать Slinex SL-10IPTHD (VZ) Silver-Black Цветной видеодомофон вы можете либо с доставкой по Москве или в любой город России (подходящей вам транспортной компанией или службой доставки). Так же вы можете оформить самовывоз из офиса компании Видеотехнология в г. Москва.
Представленная информация носит справочный характер и не является публичной офертой. Технические характеристики, комплект поставки или внешний вид изделия могут быть изменены производителем без предварительного уведомления.
Для постоянных клиентов и партнеров цена Slinex SL-10IPTHD (VZ) Silver-Black Цветной видеодомофон корректируется в личном кабинете.
Встроенный Wi-Fi Экран 10,1" color TFT LCD 16:9 SD карта, до 256 Гб 304 мм х 190 мм х 24 мм












